分享:
国家安全小知识
什么是国家秘密?
国家秘密是指关系国家的安全和利益,依照法定程序确定,在一定时间内只限一定范围的人员知悉的事项。保守国家秘密是中国公民的基本义务之一。
为什么说保密工作人人有责?
《保密法》规定:一切国家机关、武装力量、政党、社会团体、企事业单位和全体公民都有保守国家秘密的义务。
这就明确了保密法律关系主体的范围,这个范围前面冠以一切,表明没有任何例外,公民、法人和其它组织都是义务主体。那种认为保密仅仅是保密部门和保密干部的工作的认识是错误的。
保密行为十不准有哪些?






保密红线要记牢
1.严禁涉密文电上网。禁止使用连接互联网的手机、电脑、复印机等硬件设备和微信、QQ、邮箱等应用程序软件拍摄、扫描、存储、复印、处理、传输、发布标“密”、“内部”、“工作秘密”、“不予公开”等字样的文电资料。禁止使用非涉密设备和办公内网处理标“密”字样的文电资料。
2.严禁“一机两网”。
3.严禁违规管理涉密文电。禁止非涉密办文人员取送、传递、借阅、复制、摘抄、存储、存放标“密”文电。
4.严禁对涉密会议、涉密活动拍照、录音、录像。
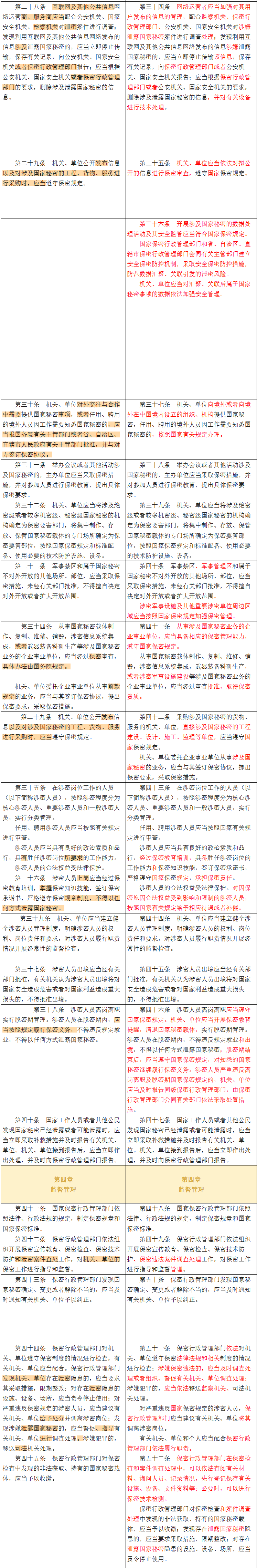
《中华人民共和国保守国家秘密法》修订内容
《中华人民共和国保守国家秘密法》(以下简称保密法)经第十四届全国人民代表大会常务委员会第八次会议修订通过,于2024年5月1日起正式施行。让我们来看一下都有哪些变化吧。
注:左侧黄底部分为删除内容,右侧红字部分为新增或修改内容

