当前位置: 首页>> 公示公告>> 内容
阅读正文

全面加强版权工作,推动构建新发展格局

发布时间:2021-09-29 来源:普洱市新闻出版(版权)局

保护版权,为创作者撑起一片天!
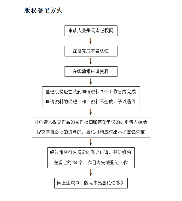
登记一次,终身保护,侵权盗用,维权有据!


为全面贯彻落实党中央、国务院关于强化知识产权保护的决策部署,提升著作权登记工作效能,普洱市新闻出版(版权)局将围绕“全面加强版权工作,推动构建新发展格局”为主题,在全市开展版权宣传活动。
如果您有图案、美术作品、文字作品、摄影作品、音乐作品等作品,9——12月,普洱市版权服务工作站——普洱市文体旅游投资(集团)有限责任公司、墨江视点传
媒有限公司将免费为您提供作品登记服务。
请扫下方二维码或者直接拨打联系电话:

方亚楠(普洱市文体旅游投资(集团)有限责任公司),电话:19188222203;
周红艳(墨江视点传媒有限公司),电话:0879-4238948,14769369980。

普洱市新闻出版(版权)局
2021年9月16日

了解多一点:



相关附件:

Baidu